Naming Convention Assignments
Adding a naming convention to a project can be extremely useful in the later stages of data manipulation and reporting. It enables you to sort and/or filter data based on pre-defined attributes, such as level, zone or orebody.
In almost all mining situations a naming convention of some sort is a big advantage. A convention has the benefit of allowing the planner to calculate exactly where the particular activity in question exists in space, and can also be used in the reporting of scheduling properties. A convention makes it easier to distinguish similar types of development from different areas once the data has been passed onto the scheduler.
Create a naming convention that will suit the particular mining environment. This naming convention will be saved with your project, or can be independently imported or exported, allowing the same convention to be used across multiple Studio UG projects. This approach allows one or more conventions to be created and used as standards within new projects; standardization will encourage consistent geotechnical data and reporting output.
- Naming conventions are set (at the highest level) using the ProjectSettings screen (Naming Convention Assignments group).
- Choose a filter (which is the scope over which your convention will be applied), and a naming convention.
- To define a new filter, use the Edit Filters screen.
- To define a new naming convention use the Edit Naming Conventions screen.
- If you need to define a new naming convention attribute, using the Define Attributes screen.
Naming Conventions in Your Product
In your product, you must define the context in which a naming convention will be applied. This is done using a predefined filter. Once you have defined a filter, you choose the naming convention that will be used to name the activities that match the specified filter.
See Edit Filters.
Your schedule will, once generated, contain a series of activities based on the segmentation of your mining data (how this is done depends primarily on your project settings and design definitions). These activities will be supported by an activity name. This is created using a naming convention, otherwise the activity will be unnamed.
Once a report is processed and naming conventions have been applied, the corresponding Planning Report (and schedule, once connected) will construct a name string based on your convention, for example:
It is important not to confuse the name of a design definition with the name of an activity:
-
A design definition name is simply a unique label that differentiates each design element for a given design type. For example, your FXS design strings can be subdivided into separate entities by apply design definitions for a "decline", "vent", "cubby" and so forth, but these descriptions will not necessarily be included in your schedule activity name (see below).
Unless you include a design definition name as part of your naming convention, it will not appear in your schedule activity report.
-
An activity name is generated based on the naming convention(s) associated with your project. Whilst this can reference a design definition attribute value within your FXS design data, it doesn't have to. For example, your naming convention may dictate that each activity uses the project name, followed by static text to indicate production year, and then a zone flag that corresponds to a phase of mining.
The activity name, borne from the naming convention, is what will ultimately appear in Datamine Task Scheduler and UG scheduler report.
Next you need to define the convention that is associated with that filter by selecting one of the user-defined naming conventions from the dropdown list.
When defining a new naming convention you can use:
- Attribute – Define one of the design attributes to create a variable entry for the naming convention (example: you want to use the design attribute ‘Level’ as part of your naming convention).
- Text – Type a specific text to create a fixed entry for the naming convention (example: you wish to prefix activities associated with fixed cross-sectional data with the text 'FXS_')
- Project Name – Define the current project’s name as an entry for the naming convention (example: you will combine projects at a later stage and want to have the source project as part of the name).
You can also define an automatically - incremented index that will accompany a specific convention entry, and choose if you wish to pad an element of your naming convention with a special character (e.g. to use an underscore to separate all elements of your naming convention other than the last one).
Assigning a Naming Convention to a Filter
When you have defined your filter and naming convention, the Settings panel is used to associate one with the other.
The Settings panel's Naming
Convention Assignments group contains a table that lists all existing
assignments for your project, e.g.:
Conventions will be set in a top-bottom order. Later convention assignments will overrule earlier convention assignments if there is duplication or overlap of scope (for example, if data can be matched to more than one filter).
The Naming Convention Assignments controls allow you to:
- Import and export assignment configurations from an external XML file (this file contains the filter-convention assignment information, not the actual convention details). See below for more information on importing and exporting.
- Add a new assignment to the table.
- Insert a convention assignment above the selected table row.
- Move the selected assignment one row upwards in the table, if possible.
- Move the selected assignment one row downwards in the table, if possible.
- Delete the selected assignment.
- Set up your convention filters using the Edit Filters screen.
- Set up your convention attributes using the Edit Attributes screen.
Importing and Exporting Data
You can import and export data on panels like this one using the following buttons:
Import XML data containing settings information
for this task
Export the currently defined data
Data is stored in XML format and can be transferred to other UG projects and systems, for example.
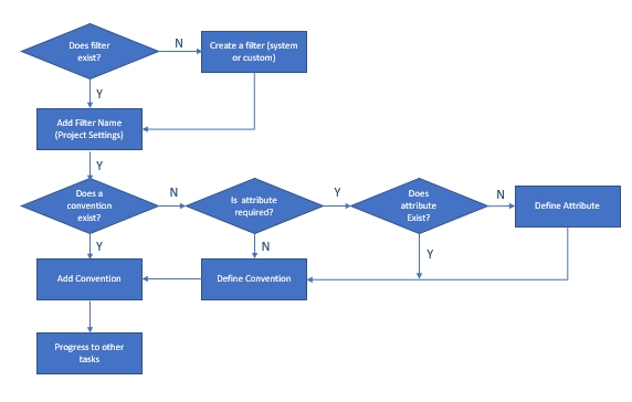
The following diagram describes the decision workflow when defining naming conventions (click to expand):
Related topics and activities
